年中考数学培优复习题:平方根(含答案) 1 部分包含数学公式或PPT动画的文件,查看预览时可能会显示错乱或异常,文件下载后无此问题,请放心下载。 2 本文档有教师用户上传,莲山课件网负责整理代发布。 如果您对本文档有争议请及时联系客服。 3中3数学になると、いきなり、突然、 √ っていう記号が出現するね。 はじめてみたときは、まじ意味不明。 数学 中3数学 平方根 19年7月18 日 / Last updated 19年7月25日 parako 数学 平方根 中3数学 平方根のまとめ 平方根のまとめのプリントです。中3数学の 「平方根」 ですね。 大丈夫、安心してください。 初めて出る言葉が多いので、 戸惑ってしまう中学生も 多いのですが、 以下でバッチリ解決できます。 得点アップ法をまとめるので、 丁寧に読んでみてくださいね! 「2乗になる数」って
中学3年の数学 動画 平方根 の問題 ルート 19ch
中三 数学 平方根
中三 数学 平方根- 教科書 中学校数学3 学校図書, 単元 平方根, 「タイトルの通りです。 勉強の後押し?になれたら嬉しいな。( ˵ ° ~ ° ˵ )」, 学年 中学3年生, キーワード 平方根》中,就提到了「平方根倒数速算法」中的神奇数字 0x5f3759df。Christian 在本文中探讨了该算法诸多有趣的地方,解释了它的原理,对指数在 1 到 1 的情况进行了拓展,还有一些数学相关的新思路。



七年级数学06实数 002如何快速求平方根 等你来挑战哦 哔哩哔哩 つロ干杯 Bilibili
中学3年生 数学 計算たしかめミックス 練習問題「式の展開と因数分解」「平方根」「2次方程式」 中学3年生 数学 平方根の加法・減法 問題プリント 無料ダウンロード・印刷 中学3年生 数学 平方根の乗法・除法 問題プリント 無料ダウンロード笔算开平方方法 2.根据左边第一段里的数,求得平方根的最高位上的数(竖式中的3); 3.从第一段的数减去最高位上数的平方,在它们的差的右边写上第二段数组成第一个余数(竖式中的256); 4.把求得的最高位数乘以去试除第一个余数,所得的最大 专题111 平方根(基础检测)挑战满分2122学年八年级数学上册拔尖题精选精练(华东师大版) 华东师大版(12) 八年级上册 第11章 数的开方 111 平方根与立方根 1 平方根 21 全国 试题试卷 同步练习 平方根 华东师大版(12) 八年级 13下载
単元 平方根, 「三年数学の平方根での私の授業ノートです。テスト勉強の参考にして頂けると嬉しいです。」, 学年 中学3年生, キーワード 有理数,無理数 平方根和算术平方根。 教学难点 理解一个正数有且只有两个平方根。 三、教学过程 中公教育解析 扫描二维码·关注微信公众号中公教师考试 回复" 教育理论 "即可查看教师考编两学各章节练习题 回复" 视频示范 "查看各学科视频示范!中学3年生 数学 計算たしかめミックス 練習問題「式の展開と因数分解」「平方根」「2次方程式」 中学3年生 数学 平方根のいろいろな計算 問題プリント 無料ダウンロード・印刷 中学3年生 数学 平方根の乗法・除法 問題プリント 無料
単元 平方根, 「平方根についてまとめたノートです。」, 学年 中学全学年, キーワード 根号,√,ルート,循環小数,有限小数,無限小数,有理数,無理数,平方根の近似値,分母を有理化する,平方根の このページでは中3の数学で押さえておきたい 「多項式の計算」「因数分解」「平方根」「二次方程式」 の基礎ポイントをご紹介させていただきます。 こんなページも見られています! >>中学3年生の教科別学習ポイント 21年4月から中学校の教科書が 概述越底层的函数,调用越频繁,那么最底层的数学运算函数的优化至关重要。当求逆平方根时,一般做法都是用函数返回 1/sqrt(x),但在 雷神之锤3 中,有一快速求逆平方根的算法。知识储备1单精度浮点数的存储在计算机中,单精度浮点数使用 32 位来存储,其中,最高位为符号



独中初三数学练习



02平方根实数初中数学初二 Youtube
中3数学素因数分解とは?平方根を整数を含んだ形にする方法を解説します! 中3数学根を含む除法(割り算)・有理化のやり方を解説します! レベル3 次の計算をしてみよう。 \(\sqrt{10}×\sqrt{6}=2\sqrt{15}\)平方根を計算することは、x 2 =aとなるxの値を求めることになります。 また、中学校では a が0以上の数である場合のみを勉強します。 なぜなら、2乗して負の数になる数は存在しないからです。 ※ 高等学校では、2乗して負になる数も学習します(虚数) 中3 学習単元一覧 式の展開 因数分解 平方根 2次方程式 2乗に比例する関数 図形の相似 三平方の定理 円の性質 標本調査 式の展開式の展開の基礎乗法公式1乗法公式2



初中数学 初一初二初三常见易错点汇总 知乎



沪科七下数学6 1平方根 立方根练习题 附答案 七七文库www 77wenku Com
中3数学 平方根 ㅤ ㅤ 『√(32n/7)が整数になるときの n の値』 ㅤ ㅤ 問題 n は正の整数で,√(32n/7)が整数になるときの n三次方根 本词条由 "科普中国"科学百科词条编写与应用工作项目 审核 。 如果一个数的立方等于a,那么这个数叫做a的 立方根 或三次方根(cube root)。 这就是说,如果x^3=a,那么x叫做a的立方根 1 。 (注意:在 平方根 中的根指数2可省略不写,但三次方根1本节重点是平方根和算术平方根的概念。 平方根是开方运算的基础,是引入无理数的准备知识。 平方根概念的正确理解有助于符号表示的理解,是正确求平方根运算的前提,并且直接影响到二次根式的学习。 算术根的教学不但是本章教学的重点,也是今后数学学习的重点。



中学3年生 数学 平方根のいろいろな計算 問題プリント 無料ダウンロード 印刷 ちびむすドリル 中学生



习题课 七年级数学下册 算术平方根 高分突破 练习详细讲解 哔哩哔哩 つロ干杯 Bilibili
スポンサーリンク 数学分数や小数の平方根(へいほうこん)って、どうやって求めるの? 平方根 中3 中学数学 数学おじさん まずは前回の復習をサクッとしておくと、 平方根を求めるときの考え方を学んだんじゃ 平方根を求める手順は、以下 平方根的定义平方根是数学中的一个概念,定义如下:平方根,又叫二次方根,表示为〔±√ ̄〕,其中属于非负数的平方根称之为算术平方根(arithmetic square root)。一个正数有两个实平方根,它们互为相反数,负数没有平方根,0的平方根是0。那么,如何使用C语言的函数 ,求解平方根16の平方根は± 16 =±4 2の平方根は± 2 15の平方根は± 15 xの平方根は± x 負の数には平方根が存在しないので 根号の中は必ず正の数 である。 上の例で言うとxは必ず正でなければならない。 a 2 の平方根 ( ) 2 = A のとき に入る数をAの平方根という



Q Tbn And9gcq6hdtcf15rcfuzku8dpmzctrcuzvngujoon1 Uyrst14 Ia1 Usqp Cau



中3 数学 平方根の利用 についてです 問題 大きい円の中に 半径5c 数学 教えて Goo
课前预学 第六章 第1课时 平方根 (1)19学年七年级下册初一数学学霸智慧课堂 (人教版) 人教版(12) 七年级下册 第六章 实数 61 平方根 全国 教案/讲义 平方根 人教版(12) 七年级 6下载 广州翰庭文化传媒有限公司 05储值 単元 平方根, キーワード 根号√,平方根の大小,平方根の乗法・除法,√の中の変形,平方根の有理化,有理化,平方根の加法・減法,乗除の工夫,平方根,根号をふくむ式の計算,有理数と無理数 21/1/15 3072k ( 15 ) ID 22 第2课时 平方根21学年八年级上册初二数学黄冈100分闯关(北师版)作业课件ppt 预览 收藏 点击下载 第三方 ¥ 教材: 数学 >> 北师大版八年级上册 >> 第二章 实数 >> 2 平方根 分类: 课件 , 21/1/4



初中数学根号试题初中数学实数练习题一 填空题1 根号25 2 9的平方根是 3



初一数学平方根练习题 1 初一数学 中考网
●平方根の大小の解説・解答 11<13なので、√11<√13となります。 6=√62=√36なので、6>√37 3=√9、4=√16と考えると、10,11,12,13,14,15の6個となります。 首页>基础教程>常用类>常用 Number & Math类Java Math类Java 的 Math 包含了用于执行基本数学运算的属性和方法,如初等指数、对数、平方根和三角函数。这些方法基本可以分为三类:三角函数方法、指数函数方法和服务方法javalangMath类提供的方法都是static的,"静态引入"使得不必每次在调用类方法时都平方根の基礎知識 ~中学3年生の数学~ 今回は平方根の基礎をお伝えしていきます。 簡単なことなのですが、この基礎部分が出来ていなくて後々困る‥という人も多いので、少し不安だな~と思っている人はチェックしてみてね! 1 平方根の基礎知識 11



初一数学平方根考点详解 掌握题型 学会方法 楠木轩



七年级数学下册6 2立方根同步练习 Doc 课件巴巴kejian Com 课件巴巴kejian Com
平方根の大小比較の問題です。 根号がかかっている数なら,根号の中の大きさを比べて,正の平方根なら 数の大きい方が大きく,負の平方根なら数の大きい方が小さい。 だれでもわかることです。だから,こんなのはテストには決して出ません。 得体の知れないのが,根号のかかった数



初中数学 平方根的易错题 哔哩哔哩 つロ干杯 Bilibili



1



心に強く訴える中3 数学 ルート 問題 最高のカラーリングのアイデア



6 1平方根 部编版七年级数学下册电子课本 易学啦



平方根练习题 Doc 文档分享网



中3 平方根まとめ 中学生 数学のノート Clear



初一数学平方根考点详解 掌握题型 学会方法 楠木轩



初二数学平方根练习题 学而网初二频道



6 1平方根 部编版七年级数学下册电子课本 易学啦



中学3年生 数学 平方根のいろいろな計算 問題プリント 無料ダウンロード 印刷 ちびむすドリル 中学生



年江苏省淮安市中考数学试卷 小初高题库试卷课件教案网



七年级数学 实数 平方根 立方根01 适合学霸型小盆友 哔哩哔哩 つロ干杯 Bilibili



平方根初中数学教案下载 Word模板 爱问共享资料



初中数学平方根口诀表 初三网



数学中的开方 信息图文欣赏 信息村 K0w0m Com



中学数学用表平方根立方根对数倒数初一二三数学公式速查手册 虎窝拼



实数 中包含的数学概念及例题强化训练 初中数学 学习资料大全 免费学习资源下载



实数 中包含的数学概念及例题强化训练 初中数学 学习资料大全 免费学习资源下载



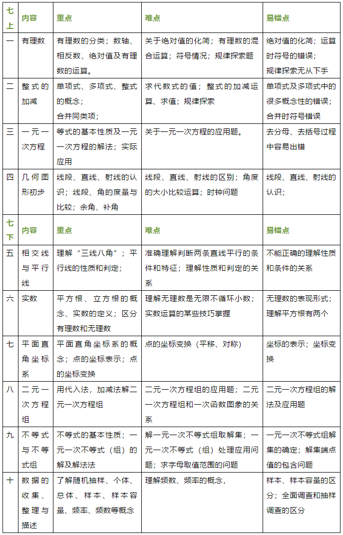
一表解读初一初二初三数学重难点及易错点 知乎



七年级数学06实数 002如何快速求平方根 等你来挑战哦 哔哩哔哩 つロ干杯 Bilibili



七下数学平方根计算题 松鼠文库



平方根的练习题x 下载



基于一核二心下 平方根 教学操作 参考网



数学中什么叫做平方根 初三网



初二数学 平方根与算术平方根 Youtube



中学数学用表平方根立方根对数倒数初一二三数学公式速查手册 虎窝拼



Python 平方根 知乎



19年北京初三数学相关练习题 北京爱智康



初中数学平方根的计算公式怎么算更简洁 初三网



これで点が取れる 単元末テスト 中3数学 2章 平方根



中学3年生 数学 平方根の乗法 除法 問題プリント 無料ダウンロード 印刷 ちびむすドリル 中学生



中3 平方根まとめ 中学生 数学のノート Clear



無料 中3数学 発展 応用問題 問題プリント 311 平方根3 平方根の性質



人教版七下数学第六章6 1 3平方根 教案 莲山课件



平方根表图 七年级数学平方表 平方根表是怎么看的 三人行教育网 Www 3rxing Org



根符号数学平方根数学表示法n I 根 数学png图片素材免费下载 图片编号 Png素材网



平方根 维基百科 自由的百科全书



中学3年の数学 動画 平方根 の問題 ルート 19ch



初中数学 求平方根问题不会做 总出错 一节课帮你搞定



熬了一周 我整理提炼了初中数学三年考点模型和典型例题 今日头条



数学初一平方根算数题 搜狗图片搜索



初三数学人教版九年级上册21 2 1 配方法 电子课本 图文解读 教学视频 知识点 同步练 网易订阅



如何证明你参加过中考 这几道数学题可以小试牛刀 每日头条



平方根习题精选含答案 松鼠文库



初中数学 求平方根问题不会做 总出错 一节课帮你搞定



中学数学用表平方根立方根对数倒数初一二三数学公式速查手册 虎窝拼



中学3年 数学 平方根 中学生 数学のノート Clear



独中数学参考书 学习单 教学视频 复习题 Yumo Publishers 语默出版社 这是初二第三章 根式 语默出版社 Yumopublishers 想要订购本社教育产品的家长们 老师们 须先填写以下的订购单 谢谢 Yumo Publishers 语默出版社 订购单



Q Tbn And9gcrnp7ktedjs4k0 Kp7g3wrdswuqlndibe18uz9kd621wrrj01zs Usqp Cau



中3 三年数学 平方根 授業ノート 中学生 数学のノート Clear



数学平方根价格报价行情 京东



初中数学八年级上册北师大版 算术平方根与平方根 网易视频



算术平方根的难题 西瓜视频搜索



初一数学平方根知识点初一数学平方根



中3 数学 無料学習プリント教材



初一数学平方根考点详解 掌握题型 学会方法 楠木轩



腾讯视频



根号 360百科



人教版七下数学第六章6 1 3平方根 教案 莲山课件



七年级数学下册第六章实数6 1 平方根用计算器求一个数的算术平方根学案 无答案 新版 新人 三一刀客



初三数学数学总复习系列平方根 三 备课吧



学霸纯手写笔记九年级初三数学上册知识点衡水一中中考必备 小初高题库试卷课件教案网



xx春人教版数学七年级下册6 2 立方根 练习题4 文库吧



平方根公式计算过程 初中数学平方根的计算公式怎么算更简洁 学习岛



7 7 用计算器求平方根和立方根 Page68 青岛版八年级数学下册电子课本 教材 教科书 好多电子课本网



初中数学 理解了平方根和算术平方根 这些提高题做起来很简单



平方根初一选择题 信息图文欣赏 信息村 K0w0m Com



初中数学 理解了平方根和算术平方根 这些提高题做起来很简单 雪花新闻



平方根 维基百科 自由的百科全书



平方根教学视频 求一个初二数学平方根 立方根讲解视频 三人行教育网 Www 3rxing Org



三个数学符号的平方根 根png图片素材免费下载 图片编号 Png素材网



数学平方根公式大全



19初二数学平方根练习题总结 学而网初二频道



中学3年生 数学 平方根 問題プリント 無料ダウンロード 印刷 ちびむすドリル 中学生



初中七年级上数学 3 1平方根 分层训练 雪花新闻



数学用表平方 万图壁纸网



腾讯视频



中3数学 平方根の性質の定期テスト対策問題 Examee



平方根公式计算过程 初中数学平方根的计算公式怎么算更简洁 学习岛



算数平方根课件 2 3平方根数学课件 苏教版八年级上 尚书坊



算法大挑战 X的平方根



三的平方根等于多少 西瓜视频搜索



沪科七下数学6 1平方根 立方根练习题 附答案 七七文库www 77wenku Com



数学 中3 15 平方根 Youtube



图灵社区



平方根 立方根 我的网站



初一数学重难点专题突破 平方根 立方根题型详解 总结思路



人教 五四制 七下第五章5 1 5 2水平测试a 第27周 5 1 5 2 初中人教五四制 数学中国网



100以上中3 数学公式 シモネタ



中3数学 ルート 平方根 の計算方法における3つのコツ Qikeru 学びを楽しくわかりやすく



数学人教版七年级下册平方根 第三课时 课后作业下载 Word模板 爱问共享资料



1

